详细信息


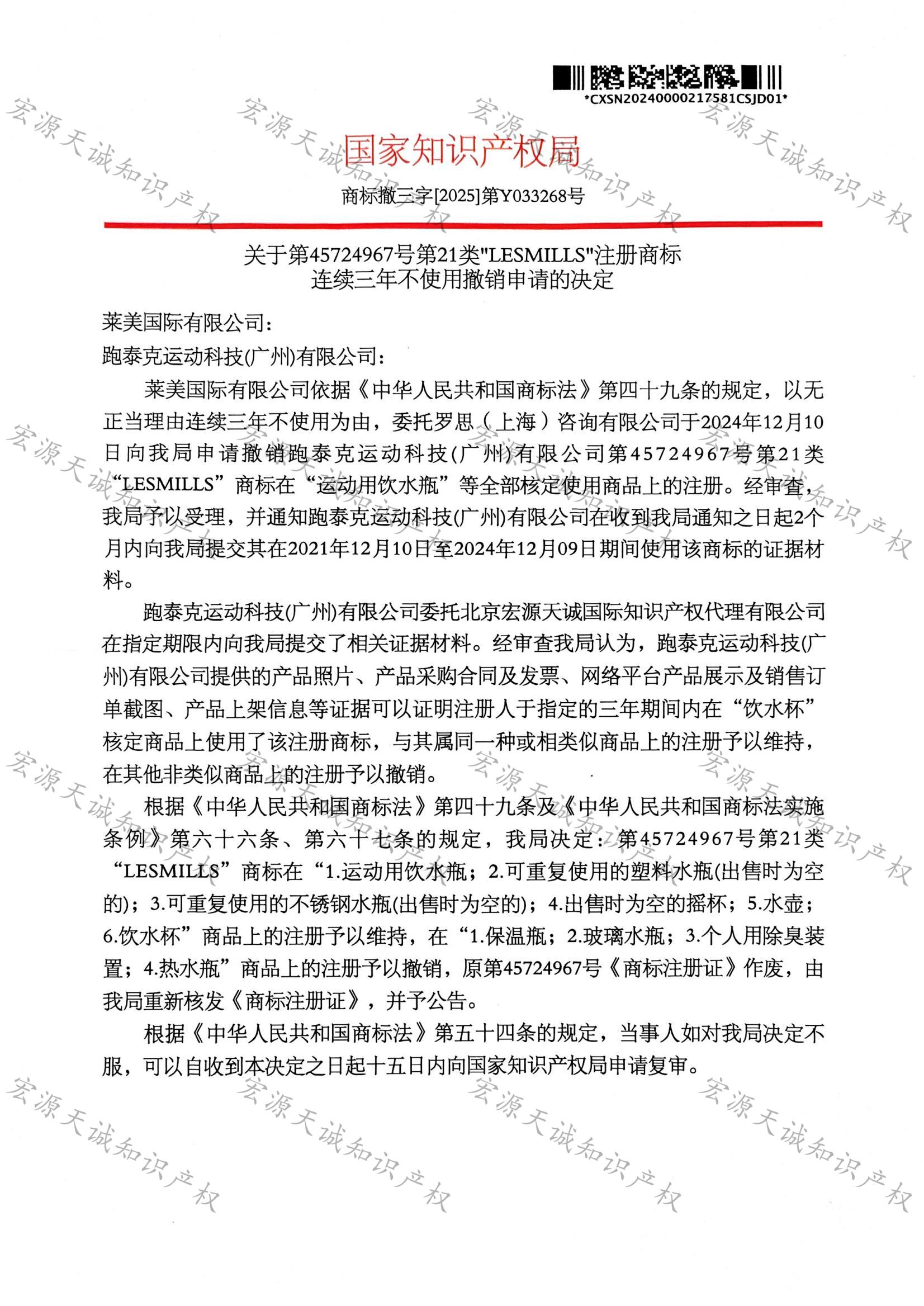
宏源天诚代理“LESMILLS”商标撤三答辩成功

版权所有:北京宏源天诚国际知识产权代理有限公司  
电话:总机:010-81377082 售后:13126776668   Email:hytcip@foxmail.com  
备案号:COPYRIGHT(C)2015—2025

网站地图
扫一扫!
我们会及时与您取得联系!